院部动态

院部动态

首页 >> 院部动态 >> 正文

资讯 | 我校学生资助政策

发布日期:2021-04-01    作者:​图/文:药学院 谢廷燕     来源:    点击:

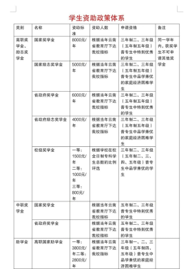
如今,我国已建立起完善的高校学生资助政策体系,包括国家奖学金、国家励志奖学金、国家助学金、国家助学贷款、勤工助学、学费补偿贷款代偿以及校内各种奖助补等在内的十多项资助制度。

为做好国家关于高校大学生资助政策相关工作,建立健全学生资助制度,提升资助育人质量,同时使我校学生进一步了解和明确国家教育资助政策,我校认真落实国家学生资助政策。对家庭经济困难学生实行助学政策。

最后,同学们还需注意。在校期间,以发放各类奖学金、助学金为名义的电信诈骗较为猖獗,请大家一定擦亮眼睛,千万不要被蒙骗,不要随便告诉别人自己的身份证号、电话号和银行卡号,更不要做先给任何人任何单位汇手续费然后等待返回更多钱的事。拿不准的事情,要多向老师请教,多与家长商量。