规章制度

规章制度

当前位置: 首页 -> 规章制度 -> 正文

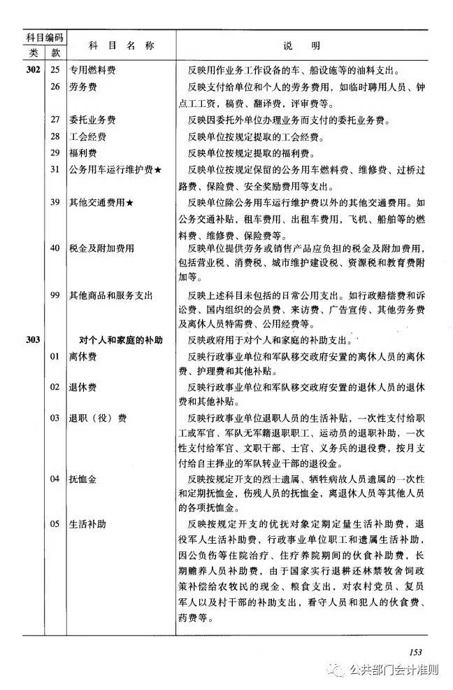
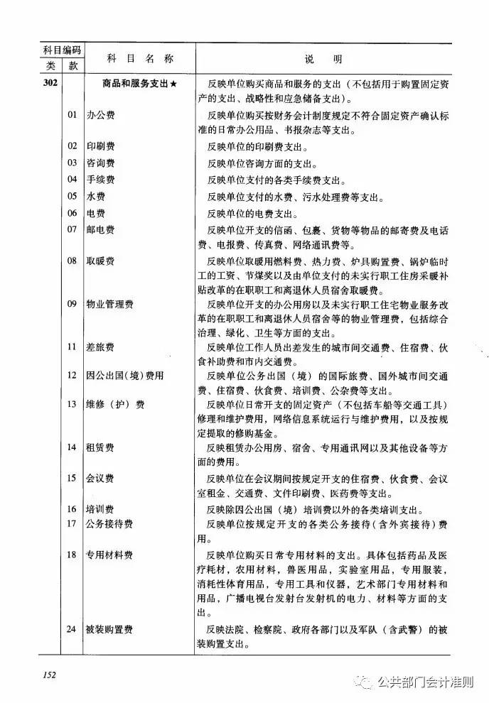
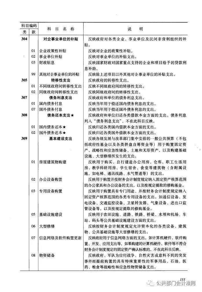
2017年政府支出经济分类

作者:加持来源: 阅读次数:日期:2017年06月02日

2017年政府支出经济分类

上一条:红河卫生职业学院差旅费管理办法的通知(红卫职院〔2017〕26号 )
下一条:《云南省公务员参加各类评审活动若干规定(试行)》

财务科信息

  • 综 合 办 :0873-3057588

  • 收费大厅:0873-3057528

  • 支付中心:0873-3057533

  • 预算审核:0873-3057568

  • 邮箱:hhwzy_finance@163.com
  • 地址:蒙自市银河路南延长线红河 卫生职业学院

  • 邮政编码:661100