专业建设

药学专业

首页 >> 专业建设 >> 药学专业 >> 正文

2020年药学系 超星杯 教师教学能力初赛落下帷幕

发布日期:2020-07-24    作者:图/文 蒋琳 黄俊霞 蒋琳 陈建雯 谢廷燕     来源:    点击:

为进一步提升教师教育教学水平,深化教学改革,全面提升教学质量。2020年药学系举行了“超星杯”教师教学能力初赛。在药学系的精心策划及组织动员下,各教研室积极以团队形式报名参赛,本次初赛评委由药学系教学管理老师及各教研室主任组成。参赛报名表如下:

药学系各评委秉着公平、公正、公开的原则,经过为期三天(7月12日~14日)的评审打分,现将各参赛团队初赛作品分数公布如下:

药理教研室参赛团队

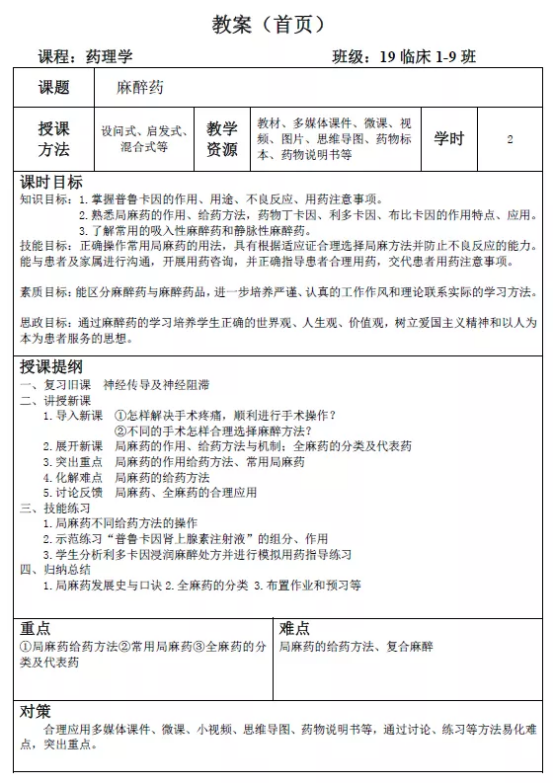
2020年6月26日接到药学系关于2020年 “超星杯”教学能力初赛的通知,药理教研室主任蒋琳就号召教研室成员积极报名参赛,经自愿报名后,由张郴、蒋琳、孙雨诗、张小东组成了比赛团队,在仔细研究《国家职业教育改革实施方案》及学院相关文件精神后,药理教研室参赛团队选定参赛题目为《麻醉药与中枢神经系统药物》,经开会讨论后确定了教学设计内容并细分任务,在两周的紧张准备后按时完成了参赛作品。

药理教研室参赛团队及学生代表

           

教案展示

                       

教学实施报告展示

                 

教学过程展示

2020年7月14日经药学系评委组评分,《麻醉药与中枢神经系统药物》作品在专业课程一组中评分排名第一,获一等奖。

     

药品经营与管理教研室参赛团队

在2020年药学系师生职业能力大赛中,药品经营与管理教研室教师马吉娅、杨瑶、黄俊霞、张梦迪老师团队的参赛作品《渠道开发与促销策略》荣获二等奖,老师们积极探索信息化教学平台使用,努力提升教师教学水平和教学质量,促进课程改革和药品经营与管理专业的发展。

本次比赛充分展现了药学系教师团队合作精神,促进了药学系教师专业教学水平和教育创新能力的全面提高。本次比赛共产生优秀团队5个,优秀教师11位: